• Home
  • Proimagenes / Transparencia / Estructura

Descripción

La corporación Fondo Mixto de Promoción Cinematográfica ‘Proimágenes Colombia’ es una entidad sin ánimo de lucro y de naturaleza mixta. Fue constituida mediante acta del 23 de abril de 1998 inscrita en la Cámara de Comercio de Bogotá, con base en los parámetros del artículo 46 de la ley 397.

De acuerdo con el artículo mencionado y sus estatutos, Proimágenes funciona como una entidad autónoma con personería jurídica propia, y se rige por el derecho privado en lo que respecta a su organización, funcionamiento y contratación.

El objeto social de Proimágenes es fomentar y consolidar la preservación del patrimonio cultural y educativo colombiano de imágenes en movimiento, así como la industria cinematográfica colombiana y los demás medios audiovisuales e impresos que resultan de las nuevas tecnologías.

En la siguiente sección puede encontrar información sobre la junta directiva y los trabajadores de Proimágenes:

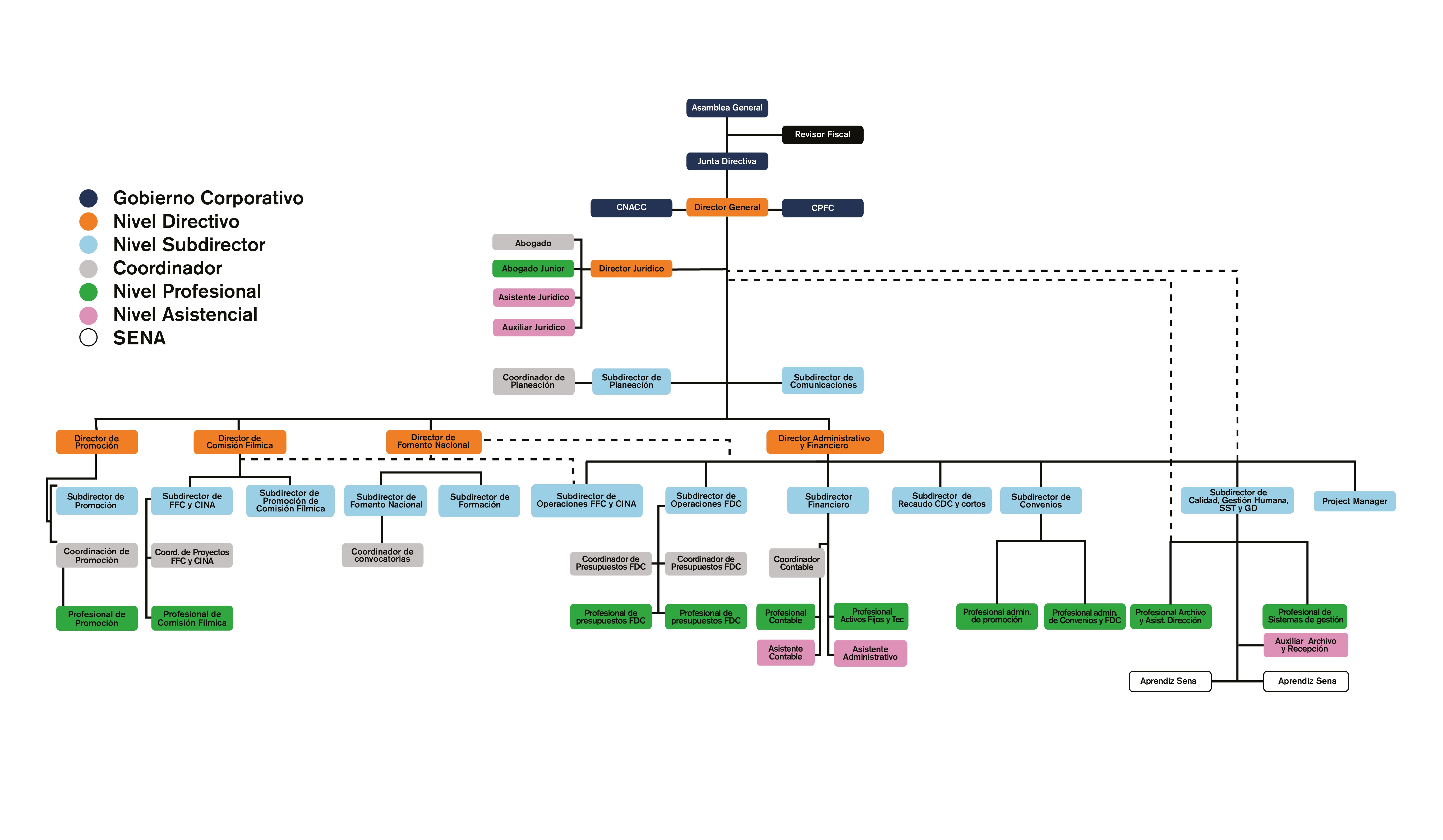
Quiénes somos

Además, el actual organigrama de Proimágenes es el siguiente:

Ubicación

Las oficinas del Fondo Mixto de Promoción Cinematográfica "Proimágenes Colombia", están ubicadas en Bogotá D.C., en la Calle 35 N° 5 -89 (Barrio la Merced).

El teléfono de la entidad es (+57) 310 805 90 40.

Horarios

Las oficinas del Fondo Mixto de Promoción Cinematográfica "Proimágenes Colombia", están abiertas en horarios laborales entre semana, de 9:00 AM a 6:00PM.

En caso de requerir una cita o información particular, los interesados pueden contactar a través del teléfono (+57) 310 805 90 40 en Bogotá o al correo electrónico info@proimagenescolombia.com

Directorio

Proimágenes opera bajo la modalidad de teletrabajo. Si necesita comunicarse, puede hacerlo a través del número (+57) 3108059040 o el correo electrónico info@proimagenescolombia.com.

Además, en la sección de contacto de este sitio web se encuentra una lista completa del equipo humano de la entidad, incluyendo cargos y correos institucionales.

Directorio

Normativa

En el siguiente botón puede acceder a la sección dispuesta por Proimágenes con las normas generales y reglamentarias relacionadas con su operación, como entidad de fomento del sector audiovisual:

Normativa

Además, el micrositio documental de transparencia dispuesto por Proimágenes contiene las políticas y manuales de Proimágenes, aprobados mediante el Sistema de Gestión de Calidad:

Manuales y Políticas

Objetivos

Misión: Fomentar la industria audiovisual colombiana, incidir en la construcción de políticas públicas y liderar un sistema de apoyo en constante evolución para que el audiovisual sea un motor de desarrollo cultural y económico del país.

Visión: En el año 2027 Proimágenes se mantiene como plataforma clave de la industria cultural audiovisual; También se destaca por ser un líder estratégico en producción de conocimiento y construcción de políticas públicas; Y a nivel de organizacional, Proimágenes consolidada su capacidad de adaptación y una operación financieramente sostenible.

Objetivos estratégicos
Proimágenes Colombia plantea los objetivos estratégicos basados en el análisis del entorno y su política de calidad, con los cuales busca implementar, mantener y mejorar sus procesos y alcanzar los altos estándares esperados.

  • Promocionar, divulgar y facilitar el acceso a contenidos audiovisuales colombianos, sus empresas, talentos y el sistema de incentivos.
  • Contribuir al desarrollo de habilidades técnicas y profesionales en la industria audiovisual para el mejoramiento de los proyectos y el cierre de brechas de conocimiento y habilidades.
  • Apoyar los contenidos nacionales e internacionales e impulsar nuevas iniciativas complementarias que apunten a la producción.
  • Contribuir a la producción de conocimiento del sector audiovisual para posicionar a Proimágenes como referente de información.
  • Garantizar la disponibilidad de los recursos y sostenibilidad de la Entidad a través de la diversificación de las fuentes de ingresos.
  • Optimizar los procesos internos para mantener la eficacia y el cumplimiento de las políticas de la Entidad.
Proimágenes se preocupa por mantener altos estándares de calidad en sus procesos y servicios. Por esta razón, cuenta con un sistema de indicadores de gestión que le permite hacer un seguimiento y medición constante de sus procesos y actividades.

La medición y análisis de los indicadores definidos en los procesos es una herramienta fundamental para la toma de decisiones y la mejora continua en la organización, pues identificar oportunidades de mejora y tomar acciones para optimizar sus procesos y servicios.

En efecto, periódicamente está prevista la realización y presentación de informes de desempeño para la revisión del sistema de gestión de calidad, como otra de las actividades que se llevan a cabo con el fin de garantizar el cumplimiento de los objetivos y metas de la organización. Estos informes permiten evaluar el rendimiento de la organización en relación con los estándares establecidos y hacer ajustes necesarios para lograr la excelencia en los procesos

Plan de Compras

La Dirección Administrativa y Financiera de Proimágenes publica el Plan Anual de Adquisiciones (PAA) de la entidad en el Sistema Electrónico para la Contratación Pública (SECOP II), al cual puede accederse mediante el siguiente botón:

SECOP II

PROGRAMA DE TRANSPARENCIA Y ÉTICA EMPRESARIAL

Proimágenes ha establecido un Programa de Transparencia y Ética Empresarial (PTEE) de acuerdo con el artículo 73 de la ley 1474 de 2011 y el artículo 9 de la ley 2195 de 2022. Este programa tiene como objetivo establecer mecanismos y normas internas para identificar, detectar, prevenir, gestionar y mitigar los riesgos de corrupción y/o soborno transnacional que puedan afectar a Proimágenes en el cumplimiento de su misión. El PTEE se enfoca en mantener prácticas institucionales de alto estándar ético, que permitan proteger las relaciones de confianza existentes con el sector audiovisual y asegurar la sostenibilidad jurídica, financiera y reputacional que la corporación ha construido exitosamente desde 1998.

Para más información, el micrositio documental de transparencia dispuesto por Proimágenes contiene el PTEE aprobado por la Asamblea General de Proimágenes para el periodo 2023-2026:

PTEE

Proimágenes ha designado al Subdirector de Planeación, Diego Bustos Téllez, como oficial de cumplimiento para el PTEE durante el periodo correspondiente. Es responsabilidad del oficial supervisar el cumplimiento oportuno, la mejora continua y la coordinación de todas las actividades relacionadas con el PTEE.

Cabe destacar que Proimágenes es parte de la Red Interinstitucional de Transparencia y Anticorrupción (RITA) de la Secretaría de Transparencia de la Presidencia de la República.

Red RITA

Están a disposición los canales de comunicación para la recepción de denuncias sobre eventuales actos de corrupción, tanto en el correo electrónico oficialtransparencia@proimagenescolombia.com, como en el formulario de PQRS disponible en:

Denuncias

GESTIÓN EN LÍNEA

Proimágenes desarrolla sus programas de fomento mediante un esquema de plataformas digitales en línea, las cuales permiten una gestión eficiente, colaborativa y ágil. La industria audiovisual y demás grupos de interés en la gestión de Proimágenes pueden acceder transversalmente a convocatorias y sistemas de incentivo mediante estas tecnologías de la información y las comunicaciones, principalmente, a través de los siguientes sitios web: www.proimagenescolombia.com, www.locationcolombia.com, www.convocatoriafdc.com, www.bogotamarket.com.

Dentro del programa estratégico para la transformación digital de Proimágenes, se contemplan sistemas basados en un esquema de políticas que abarcan la gestión documental, la gestión documental, la arquitectura empresarial en gestión y gobierno (relacionada con el Sistema de Gestión de Calidad), seguridad y privacidad de la información, acceso, transparencia y decisiones basadas en datos. Estos son los principales proyectos de la entidad en materia de gestión en línea:

  • Proimágenes Digital: proyecto de unificación de bases de datos para facilitar la gestión de información de los diferentes programas a cargo de Proimágenes. Busca mayor facilidad para los usuarios externos mediante la simplificación de usuarios y, adicionalmente, realizar un seguimiento integrado por parte de Proimágenes a través de reportes internos.
     
  • Proimágenes Data: esquema que permite estructurar y procesar la información que se produce en diferentes procesos a cargo de Proimágenes con el fin de utilizar los datos para la toma de decisiones e informar al público general.